Diagnosing Velit AC Not Blowing Cold
How to determine if an AC unit is repairable with parts or if it needs replacement
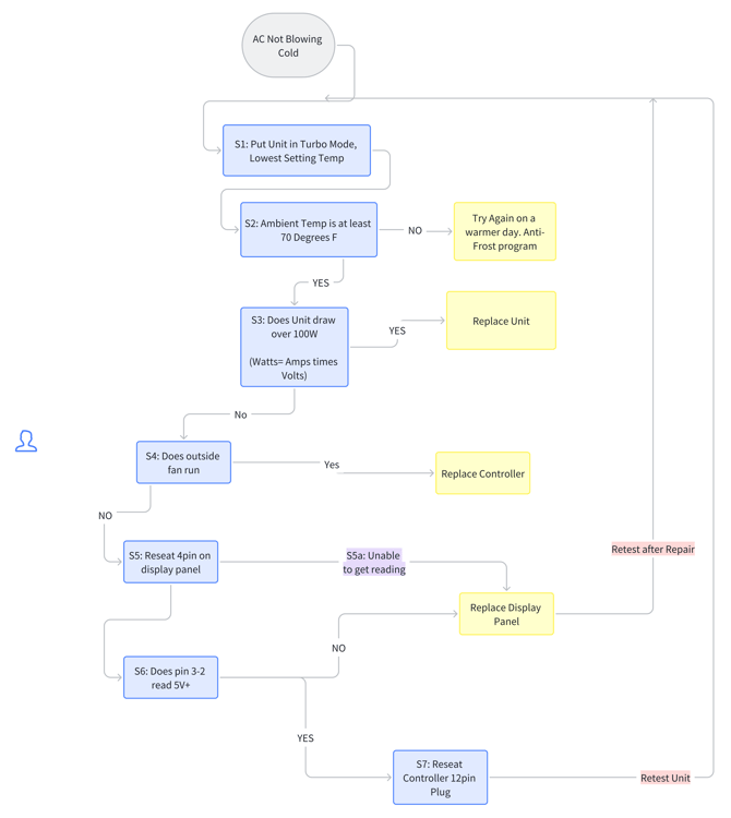
Below is a flow-chart used to determine why a Velit AC unit may not be producing cooled air. Below the flow-chart each step is broken down with instructions.
.png?width=670&height=751&name=whiteboard_exported_image%20(1).png)
Here is a video to your reference -
Additional Instructions for Each Step:
S1: Put Unit in Turbo Mode, Lowest Setting Temp
(image coming soon)
S2: Ambient Temp is at least 70 Degrees F
Ensure ambient (inside) temp is at least 70 degrees F for the controller to call for cooling.
S3: Does Unit Draw Over 100W?
Watts = Amps x Volts
S4: Does Outside Fan Run?
Outside fan is the condensor fan.
S5: Reseat 4-pin Connector on Display Panel
(image coming soon)
S6: Does Pin 3 - 2 Read 5V+
See the image below, you want to measure voltage between pins 2 and 3 as shown at bottom of chart.
S7: Reseat Controller Plug
(image coming soon)
